Catabolism of extracellular glutathione supplies cysteine to support tumours
Article Date: 18 March 2026
Article URL: https://www.nature.com/articles/s41586-026-10268-2
Article Image: Figure 1
Summary
This Nature study shows that extracellular glutathione (GSH) in the tumour microenvironment acts as a major cysteine reservoir that tumours exploit. Tumours contain high levels of total GSH in tumour interstitial fluid (TIF). Cancer cells can use extracellular GSH — via γ-glutamyltransferase (GGT) activity that yields cysteinylglycine and then cysteine — to sustain growth and survival when cystine is scarce. Crucially, tumour-intrinsic GSH synthesis is dispensable for growth, while GGT-driven catabolism of extracellular GSH supplies the cysteine tumours need. Pharmacological inhibition of GGT (notably with GGsTop) reduces tumour cysteine, alters cysteine-dependent metabolites and slows tumour growth in mouse models without causing obvious toxicity, highlighting GGT as a potential therapeutic target.
Key Points
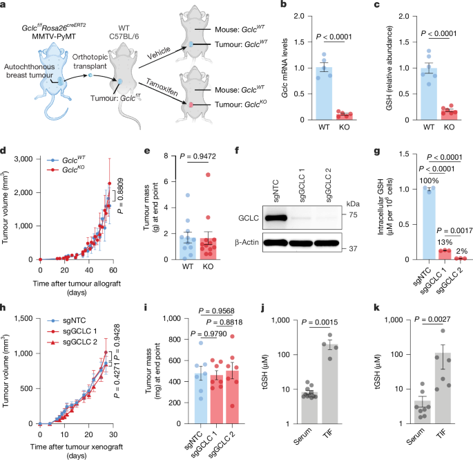
- Tumour interstitial fluid is enriched in total GSH compared with serum across multiple cancer types and models.
- Deleting tumour Gclc (the rate-limiting enzyme for intracellular GSH synthesis) does not impair tumour growth, indicating tumours can rely on extracellular sources.
- Extracellular GSH (or its product cysteinylglycine) rescues cancer cell survival and proliferation under cystine-free conditions by supplying cysteine.
- GGT1 expression/activity is sufficient to drive GSH catabolism and can support surrounding cells in a paracrine fashion; GGT1-overexpressing cells grow faster in cystine-depleted, GSH-supplemented conditions.
- When cancer cells rely on GSH-derived cysteine they become less sensitive to inhibitors of cystine uptake and thioredoxin-dependent reduction, but more sensitive to GGT inhibitors (GGsTop being most potent in these experiments).
- In mice, twice-daily delivery of the GGT inhibitor GGsTop inhibited GGT activity, depleted tumour cysteine and slowed tumour growth; the effect was reversible by supplying an alternative cell-permeable cysteine source (NAC).
- Findings change how we view cysteine/GSH metabolism in tumours and suggest GGT inhibition as a tractable anticancer strategy with a potentially good therapeutic window.
Content summary
The authors combined mouse models, patient samples, cell culture, isotope labelling, metabolomics and proteomics to trace cysteine sources. They show that TIF contains substantially higher tGSH than serum; supplementing cystine-free medium with GSH or cysteinylglycine restored growth and prevented ferroptotic death in many cancer cell lines. Deleting tumour Gclc reduced tumour GSH but did not slow tumour growth in vivo. They demonstrated that extracellular GSH is cleaved by GGT enzymes to cysteinylglycine, then further processed to cysteine that feeds into protein synthesis and other cysteine-dependent pathways. CRISPR and overexpression work implicates GGT1 as a key driver of extracellular GSH catabolism; GGT1-overexpressing cells help neighbouring cells via a paracrine effect. Drug screening revealed that reliance on GSH-derived cysteine changes drug sensitivities: cells become less sensitive to xCT or thioredoxin pathway inhibitors but more vulnerable to GGT inhibition. In mice, GGsTop treatment inhibited GGT activity, increased serum GSH, reduced intratumoural cysteine and slowed tumour growth without overt toxicity; NAC supplementation rescued the phenotype. The study highlights both mechanistic insight and therapeutic potential of targeting GSH catabolism.
Context and relevance
Why this matters: cysteine is essential for redox balance, protein synthesis and multiple metabolic pathways. Previous efforts have focused on blocking cystine uptake (xCT) or de novo synthesis; this work reveals a previously underappreciated alternate supply route — extracellular GSH catabolism — that tumours and/or stromal cells can use to replenish cysteine. That changes how we should interpret cell-culture studies (many media lack GSH but are rich in cystine), and it suggests GGT inhibition or extracellular GSH degradation as complementary therapeutic strategies, especially where tumours exploit the microenvironment for cysteine supply.
Author style
Punchy: this is a solid piece of metabolic sleuthing with direct translational implications. It overturns a simple view (that cysteine mostly flows into GSH) and shows the reverse is true in tumours — GSH can be a cysteine bank. For anyone working on ferroptosis, amino-acid restriction strategies or tumour microenvironment metabolism, the mechanistic and therapeutic signals here are important and worth digging into.
Why should I read this?
Short answer: if you follow cancer metabolism, drug resistance or new therapeutic targets, this paper is gold. It explains a non-obvious nutrient source tumours use, shows a druggable enzyme (GGT) that controls it, and backs the story with in vivo efficacy and metabolite tracing. Basically: we read the dense data so you don’t have to — and it’s worth your time.
